Esportare file da Fusion 360 per la stampa 3D: guida definitiva

Ready to bring your Fusion 360 designs to life? This definitive guide walks you through exporting files for 3D printing, covering everything from choosing the right format (STL, OBJ, etc.) to optimizing your model for flawless printing. Learn essential techniques for successful exports, troubleshooting common issues, and achieving professional-quality results with your 3D printer. Let's get started!

Methods: Esportazione diretta STL binaria da Fusion 360 allo slicer

Istruzioni Passo dopo Passo

  1. Selezione del modello

    • Selezionare il corpo o i corpi da esportare in Fusion 360.
    Selezionare il corpo o i corpi da esportare in Fusion 360.
    Selezione del modello
  2. Impostazioni di esportazione

    • Scegliere il formato "Binario" per un file più leggero.
    • Regolare la risoluzione della mesh (bassa, media o alta) a seconda della complessità dell'oggetto e delle esigenze di dettaglio. Per la FDM, "Medium" è spesso sufficiente.
    • Utilizzare la funzione "Preview Mesh" per visualizzare l'anteprima della mesh prima dell'esportazione.
    Utilizzare la funzione "Preview Mesh" per visualizzare l'anteprima della mesh prima dell'esportazione. Utilizzare la funzione "Preview Mesh" per visualizzare l'anteprima della mesh prima dell'esportazione. Utilizzare la funzione "Preview Mesh" per visualizzare l'anteprima della mesh prima dell'esportazione.
    Impostazioni di esportazione
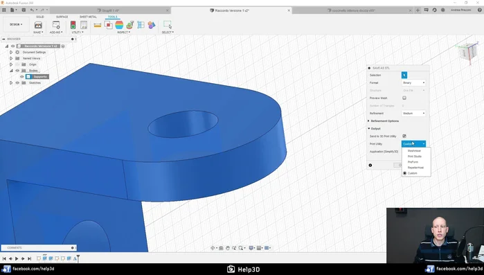
  3. Esportazione STL binaria

    • Cliccare col tasto destro sul corpo selezionato e scegliere "Save as STL"
    • Salvare il file STL.
    Salvare il file STL. Salvare il file STL.
    Esportazione STL binaria
  4. Apertura nello slicer

    • Aprire il file STL nel vostro slicer.
    Aprire il file STL nel vostro slicer.
    Apertura nello slicer

Tips

  • Risoluzioni più basse portano a file più piccoli ma a superfici più sfaccettate.
  • Per oggetti con superfici prevalentemente piane, una risoluzione media o bassa è sufficiente.
  • Per oggetti complessi con curve, una risoluzione alta è raccomandata.

Methods: Esportazione diretta STL da Fusion 360 allo slicer tramite "Send to"

Istruzioni Passo dopo Passo

  1. Selezione del modello

    • Selezionare il corpo o i corpi da esportare in Fusion 360.
    Selezionare il corpo o i corpi da esportare in Fusion 360.
    Selezione del modello
  2. Invio al slicer tramite 'Send to'

    • Cliccare col tasto destro sul corpo e selezionare "Send to"
    Cliccare col tasto destro sul corpo e selezionare "Send to"
    Invio al slicer tramite 'Send to'
  3. Selezione dello slicer

    • Selezionare il vostro slicer dall'elenco dei programmi supportati.
    • Se il vostro slicer non è presente nell'elenco, selezionare "Other" e specificare il percorso dell'eseguibile dello slicer.
    Se il vostro slicer non è presente nell'elenco, selezionare "Other" e specificare il percorso dell'eseguibile dello slicer. Se il vostro slicer non è presente nell'elenco, selezionare "Other" e specificare il percorso dell'eseguibile dello slicer.
    Selezione dello slicer

Tips

  • Questo metodo consente di inviare direttamente il file STL al slicer senza dover salvare manualmente il file.
[RelatedPost]

Errori Comuni da Evitare

1. Spessore delle pareti insufficiente

Motivo: Pareti troppo sottili possono risultare fragili e deformarsi durante la stampa 3D, compromettendo la qualità del modello.
Soluzione: Aumentare lo spessore delle pareti nel software di fettaggio o nel modello di Fusion 360 prima dell'esportazione.

2. Formato file errato o non supportato dalla stampante 3D

Motivo: Esportare il file in un formato non compatibile con la stampante o il software di fettaggio impedisce la stampa.
Soluzione: Esportare il modello in un formato supportato dalla stampante, come STL o OBJ, verificando le impostazioni di esportazione in Fusion 360.

FAQs

Quali formati di file sono migliori per la stampa 3D da Fusion 360?
I formati più comuni e consigliati per la stampa 3D da Fusion 360 sono STL (Stereolithography) e OBJ (Wavefront OBJ). L'STL è generalmente preferito per la sua semplicità e compatibilità con la maggior parte delle slicer. L'OBJ può contenere più informazioni, ma potrebbe richiedere un'elaborazione aggiuntiva dal slicer.